Integración de CONTPAQi® Nóminas con CONTPAQi® Colabora
CONTPAQi® Colabora, es una plataforma construida en la nube, que incluye una página web que utiliza el nominista, y una APP móvil que permite a los colaboradores procesados en nuestros sistemas de CONTPAQi® Nóminas autogestionar sus datos, sus recibos de nómina y llevar un registro de asistencia diario.
Principales beneficios de CONTPAQi® Colabora:
¤ Promueve el autoservicio.
¤ Facilita la comunicación entre patrón y colaborador.
¤ Permite movilidad y acceso a la información inmediata del colaborador.
¤ Facilita los procesos administrativos de la nómina.
¤ Agiliza los diferentes servicios solicitados por los colaboradores.
A partir de esta versión 17.2.1 de CONTPAQi® Nóminas tenemos a tu disposición la integración con CONTPAQi® Colabora.
En esta primera etapa, CONTPAQi® Colabora, el colaborador podrá:
1. Visualizar sus datos de contratación
2. Descargar sus recibos en formato XML y PDF.
3. Registrar su asistencia, haciendo check de su entradas y salida.
| | Importante
La solicitud de permisos y vacaciones desde la APP de CONTPAQi® Colabora se incluirá en versiones posteriores.
|
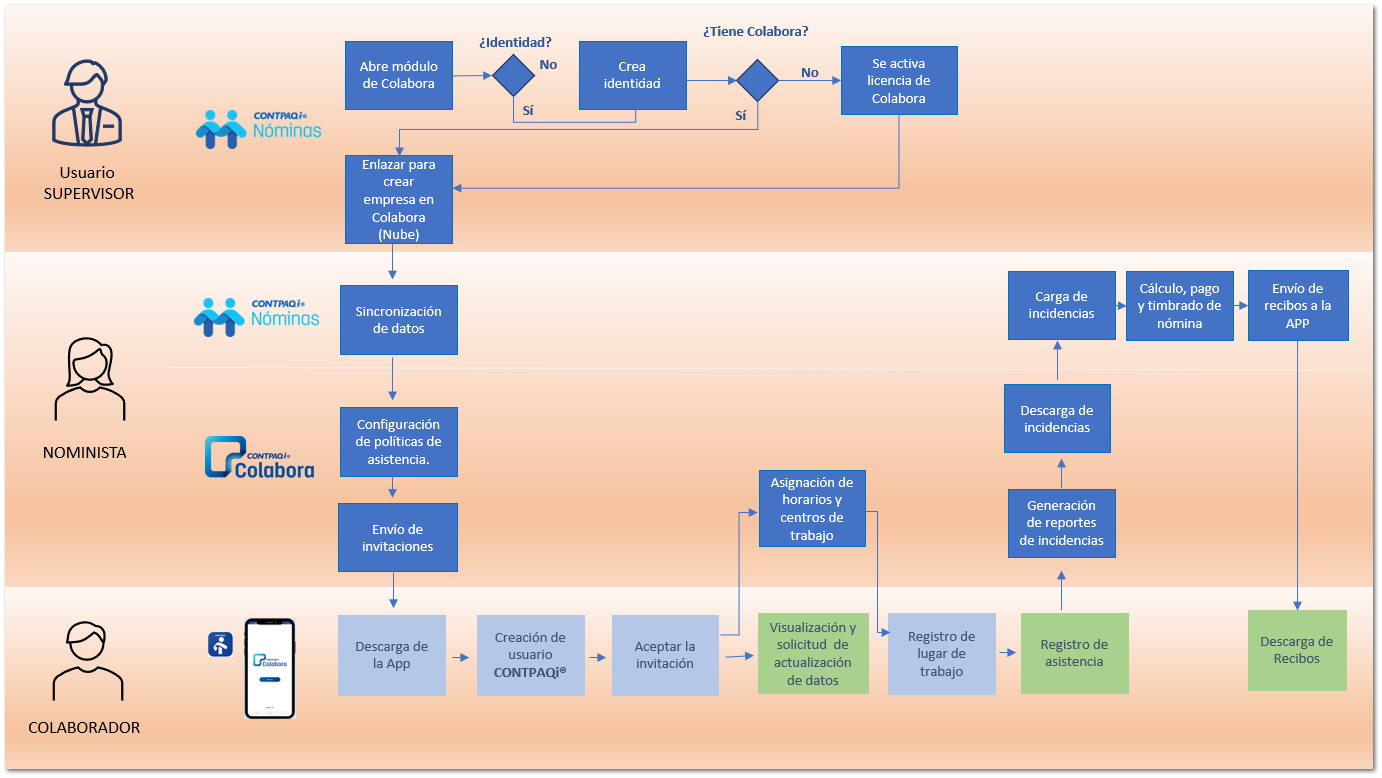
Para la integración de CONTPAQi® Nóminas con Colabora, tenemos 3 módulos principales:
1) El módulo de sincronización de información de CONTPAQi® Nóminas.
2) El módulo central de CONTPAQi® Colabora para administración por parte del nominista.
3) La APP móvil para colaboradores.

|
Módulo
|
¿Qué es?
|
¿Quién lo utiliza?
|
Cuáles son sus beneficios
|
|
Módulo de sincronización de CONTPAQi® Nóminas con Colabora
|
Módulo que se encuentra dentro de CONTPAQi® Nóminas
|
Usuario
SUPERVISOR
NOMINISTA
|
Es un módulo dentro del sistema de CONTPAQi® Nóminas que permite sincronizar la información entre Nóminas y Colabora, para poder gestionar los colaboradores y catálogos requierodos para el uso de Colabora, también permite enviar los recibos de nómina para que los colaboradores los tengan disponibles en la APP.
|
|
Módulo central de CONTPAQi® Colabora
|
Es un módulo Nube (página web)
|
Usuario
SUPERVISOR / Rol Propietario
NOMINISTA / Rol Admin o Nominista
|
Es un módulo web desde el cual el Nominista puede configurar la información requerida para poder invitar a los colaboradores al uso de la APP, realizar la configuración para la gestión del registro de entradas y salidas de los colaboradores, y obtener la información de las incidencias para procesarlas en CONTPAQi® Nóminas.
|
|
APP Móvil
|
Es una APP para descargar en el celular
|
COLABORADOR
|
Aplicación móvil de CONTPAQi® que permite a los colaboradores procesados en nuestros sistemas de CONTPAQi® Nóminas y CONTPAQi® Personia, autogestionar sus datos, sus recibos de nómina y llevar un registro de asistencia diario.
Principales beneficios:
¤ Promueve el autoservicio.
¤ Facilita la comunicación entre patrón y colaborador.
¤ Permite movilidad y acceso a la información inmediata del colaborador.
¤ Facilita los procesos administrativos de la nómina.
¤ Agiliza los diferentes servicios solicitados por los colaboradores.
|
El flujo operativo de esta integración es el siguiente:
¿Cómo comenzar?
Antes de comenzar, ten a la mano la cuenta de correo corporativo de tu empresa, o el correo del dueño de la empresa.
Es necesario que este correo que utilizarás para crear empresas para la interfaz con Colabora, pertenezca al dueño o sea el correo corporativo de la empresa, ya que al enlazar la empresa de Nóminas con Colabora, este correo será el propietario de la información de la empresa en la nube, por tal motivo es de vital importancia que este primer paso lo realices con el usuario SUPERVISOR de Nóminas y utilizando el correo corporativo de la empresa, o el correo del dueño de la empresa.
Ya que tienes a la mano el dato del correo, puedes comenzar.
|
Paso
|
Acción
|
|
|
|
Ingresa con el usuario SUPERVISOR de CONTPAQi® Nóminas, haz clic en el botón Conexión en línea con COLABORA, disponible desde la barra de Herramientas del sistema.
Se abrirá una ventana con una página web para que coloques tu usuario y contraseña de ingreso a Colabora.
|
|
|
|
Si el correo de la empresa o del dueño de la empresa ya lo tienes previamente registrado en CONTPAQi® Nube, captura tu usuario y contraseña y da clic en Acceder.
|
|
|
|
En caso de que no cuentes con usuario nube CONTPAQi® da clic en Registrarse como nuevo usuario. Captura la cuenta de correo corporativo o del dueño de la empresa y da clic en Enviar código.
Ingresa a tu cuenta de correo toma el código que te enviaron, para capturarlo en la ventana de registro y continuar con el proceso. Te solicitará datos para tu registro.
Termina de completar la información solicitada, ¡¡y listo!! Ya tienes tu cuenta nube.
|
|
|
|
Después de iniciar con tu usuario y contraseña, se te asignará automáticamente a tu licencia, la aplicación CONTPAQi® Colabora, para 250 colaboradores.
|
|
|
|
Posteriormente abrirá el módulo de sincronización de información.
En la pantalla podrás observar que ya tienes una licencia con Colabora asociada para 250 colaboradores.
|
|
|
|
Marca la casilla Enlazado con CONTPAQi® Colabora, para que se cree la interfaz y tengas la información disponible en la nube.
El sistema te mostrará un mensaje de confirmación, indicándote que te asegures que el correo con el que ingresaste es un correo corporativo o pertenece al dueño de la empresa, ya que esta cuenta de correo quedará relacionada como propietario de información en la nube.
Si ingresaste con tu cuenta de empresa, haz clic en Sí.
Si deseas entrar con otra cuenta, haz clic en No y posteriormente da clic en el texto Cerrar sesión en CONTPAQi® Colabora color gris que se encuentra en la parte superior del módulo.
Si continuaste indicaste la opción Sí, en ese momento avanzará en el proceso de creación de la empresa de Colabora.
|
|
|
|
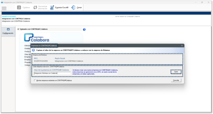
Se mostrará una nueva ventana desde la cual podrás crear la empresa de Colabora. (Recuerda que Colabora es un módulo en la nube).
Te solicitará un Alias, que será el nombre con el que puedes identificar a tu empresa. Por omisión te sugerirá el nombre de la empresa. Puedes modificar el alias en caso de que así lo desees.
Haz clic en el botón Crear.
|
|
|
|
Te solicitará confirmación para la creación de la empresa, haz clic en Sí para que continúe con el proceso:
Y espera el mensaje de confirmación:
Comenzará un proceso de sincronización de los datos de la empresa y catálogos que se requieren para la configuración. Cuando termine de esta sincronización, preguntará si deseas consultar la bitácora.
Los catálogos que se sincronizan son: tipos de periodo, periodo, puestos, departamentos, turnos, tipos de incidencia.
|
|
|
|
Selecciona los empleados en los cuales deseas que tengan disponible Colabora.
| | Importante
Para la sincronización de colaboradores es requerido que cuenten con un correo electrónico y tengan capturado su RFC completo, con homoclave.
|
Una vez seleccionados los empleados, haz clic en Sincronizar. Y espera a que termine el proceso:
Al finalizar, podrás observar la bitácora. Y posteriormente se actualizará el estatus, indicando los empleados que ya se encuentran disponibles para Configurar en Colabora.
¡¡Listo!! En este momento ya tienes empresa en Colabora, y ya se enviaron los registros de los empleados, para que puedas comenzar tu configuración en el módulo central en la nube.
|
|
|
|
Haz clic en el botón Colabora para que ingreses al módulo central nube desde el cual podrás invitar a tus empleados a Colabora, y podrás configurar sus horarios y centros de trabajo.
|
|